發布時間:2023-09-28 瀏覽量:0

CAR-T細胞治療在過去的10年取得了驚人的成果,已經有多款CAR-T產品在國內外上市,目前已經上市的CAR-T細胞產品集中在CD19和BCMA 2個靶點,適應癥也集中在血液腫瘤領域。另外還有多個靶點的多個血液腫瘤領域的適應癥正在開發當中。
如果把CAR-T細胞比作一把利刃,那么利刃出鞘,抵達戰場是戰爭勝利的重要保障。在CAR-T治療血液腫瘤的過程中,CAR-T細胞在骨髓的浸潤是影響CAR-T治療效果的關鍵因素之一。目前的研究表明,CAR-T細胞本身的表型和骨髓的腫瘤微環境是影響CAR-T細胞骨髓浸潤的主要因素 。
一、CAR-T細胞的表型
1. 記憶性T細胞表型
1)記憶性T細胞表型特征
記憶性T細胞分為中央記憶性T細胞(Tcm)和效應記憶性T細胞(Tem)。人體Tem和Tcm的區分主要依據兩點:否產生速發性效應功能:是否表達歸巢受體,從而決定這些記憶細胞是遷移到次級淋巴器官還是遷移到非淋巴組織。
中央型記憶細胞( central memory cells,Tcm)為表達CD45RO、CCR7和CD62L。后者使其能夠穿越HEV,遷入次級淋巴器官的T細胞區。值得注點的是,初始T細胞也表達CCR7和CD62L.但與之相比Tcm對抗原的刺激更為敬感,較少依賴協同刺激,并可協助上調CD4OL的表達。通過對其TCR的激發,Tcm主要產生1-2,并能迅速分裂,補充周圍器官中的效應T細胞。此類細胞主要歸至淋巴結,其功能為接受抗原再次刺激后能快速產生效應并上調CD4OL表達:并且能高分泌L-2,并多次増殖,進一步分化為效應性細胞,可長時間維持免疫記憶。
效應性記憶T細胞( effector memory T cell,Tem)主要遷移至外周組織,受抗原刺激后立即產生兔疫效應,發揮細胞毒作用并分泌效應分子。但分泌IL-2及增值能力低下、因比Tem維持免変記憶時間較、主要在免疫防御的第一線發揮作用。

△Nature 401, 659–660; 1999.Dual personality of memory T cells
2)記憶性T細胞在CAR-T治療中的作用
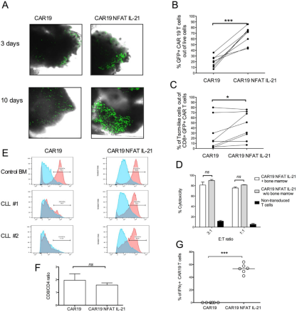
Martin Stach等構建了CLL的體外模型,選擇CLL模型的原因除了腫瘤組織比較容易獲取之外,主要是因為和B-ALL相比,CLL對于CAR19的耐藥性更強。
最近的研究表明,CLL細胞可以直接抑制CAR19T的增殖和效應功能,并啟動CAR T細胞的凋亡。在此研究中,作者發現過表達IL-21可以更好的維持CAR-T細胞的Tcm表型,而Tcm表型有利于CAR-T細胞浸潤入骨髓,促進CAR-T細胞的增值和殺傷功能。

△Cytotherapy, 2020.Inducible secretion of IL-21 augments anti-tumor activity of piggyBac-manufactured chimeric antigen receptor T cells.
CAR-T細胞表面CXCR4表達在CAR-T治療中的作用
CXCR4趨化性受體對于造血和免疫細胞的骨髓歸巢具有獨特的重要性。WHIM綜合征患者的CXCR4基因GOF突變會導致NK細胞在骨髓中的良好歸巢。轉染NK細胞過表達CXCR4或使用CXCR4 GOF突變體可用于白血病的過繼細胞治療。已經探索了其他類似的方法來改善CAR-T細胞向腫瘤微環境的運輸,包括強制表達其他趨化因子,包括CCR4、CCR2b、CSF-1R,促進CAR-T細胞浸潤入實體瘤。
有報道表明(如下圖所示)mTORC1上調和隨后的CXCR4下調對CAR-T細胞增值的不利影響,從而損害CAR-T細胞的骨髓遷移及靶向CD33 CAR-T細胞的AML抗腫瘤活性。隨后,他們證明了用mTOR抑制劑進行簡單的離體預處理可能逆轉這種表型的能力。

△Clin Cancer Res . 2021.Lowering mTORC1 Drives CAR-Ts Home in Acute Myeloid Leukemia.
二、患者骨髓腫瘤微環境
Charlotte E等(如下圖所示)闡述了骨髓中T細胞的數量,T細胞終末分化情況,T細胞CXCR4andCD69的表達情況,TCR多樣性,DC細胞的數量,DC細胞Clec9a和 CD1c g表達情況等因素都會影響CAR-T細胞的骨髓浸潤。治療前T細胞的TCR多樣性更豐富;回輸后T細胞數量越高,T細胞CXCR4和CD69的高表達;DC細胞的數量越高,DC細胞Clec9a和CD1c g的高表達都是患者長期療效良好的有利因素。

△BLOOD CANCER DISCOVERY, NOVEMBER 2022. CAR-T Cells Contend with Myeloma in the Bone Marrow Microenvironment.
這些研究結果為CAR-T更好的浸潤到骨髓,更好的發揮殺傷腫瘤的功能提供了更多的思路。正所謂利刃出鞘日,神話再臨時。就讓CAR-T這把利刃為更多的患者帶來生的希望。
參考文獻


