發布時間:2024-12-25 瀏覽量:0

嵌合抗原受體T細胞(CAR-T)療法是一種治療腫瘤的新型精準免疫療法,開辟了腫瘤治療新紀元。近年來,CAR-T技術通過不斷改良優化,在臨床腫瘤臨床中應用取得了很好的效果。
12月12日,《科學》雜志公布了2024年度十大科學突破,CAR-T免疫細胞在自身免疫性疾病中的應用成功入圍。“Science年度十大科學突破"是由《科學》雜志每年組織評選的一項活動,旨在表彰一年中全球范圍內最引人注目的科學研究成果。

在這個科技日新月異的時代,醫學領域的每一次突破都為我們帶來了更多的希望與可能。
關于CAR-T
PART 01
早在2013年CAR-T便獲選《科學》雜志評選的年度突破之一。近年來,CAR-T療法在血液腫瘤的治療中取得了顯著成效,被譽為“癌癥治療的新曙光”。
與傳統療法相比,CAR 的內在特異性是其的天然優勢,單個 CAR-T細胞還可以呈指數級擴增并殺死數百甚至數千個腫瘤靶細胞。目前,隨著CAR組件的不斷改進優化,有關CAR-T療法的臨床研究越來越多。
CAR-T細胞治療在過去的10年取得了驚人的成果,已經有多款CAR-T產品在國內外上市,目前已經上市的CAR-T細胞產品集中在CD19和BCMA 2個靶點,適應癥也集中在血液腫瘤領域。另外還有多個靶點的多個血液腫瘤領域的適應癥正在開發當中。
CAR-T細胞—骨髓浸潤利刃出鞘!
PART 02
CAR-T細胞的表型
1)記憶性T細胞表型特征
記憶性T細胞分為中央記憶性T細胞(Tcm)和效應記憶性T細胞(Tem)。人體Tem和Tcm的區分主要依據兩點:否產生速發性效應功能:是否表達歸巢受體,從而決定這些記憶細胞是遷移到次級淋巴器官還是遷移到非淋巴組織。
中央型記憶細胞( central memory cells,Tcm)為表達CD45RO、CCR7和CD62L。后者使其能夠穿越HEV,遷入次級淋巴器官的T細胞區。值得注點的是,初始T細胞也表達CCR7和CD62L.但與之相比Tcm對抗原的刺激更為敬感,較少依賴協同刺激,并可協助上調CD4OL的表達。通過對其TCR的激發,Tcm主要產生1-2,并能迅速分裂,補充周圍器官中的效應T細胞。此類細胞主要歸至淋巴結,其功能為接受抗原再次刺激后能快速產生效應并上調CD4OL表達:并且能高分泌L-2,并多次増殖,進一步分化為效應性細胞,可長時間維持免疫記憶。
效應性記憶T細胞( effector memory T cell,Tem)主要遷移至外周組織,受抗原刺激后立即產生兔疫效應,發揮細胞毒作用并分泌效應分子。但分泌IL-2及增值能力低下、因比Tem維持免変記憶時間較、主要在免疫防御的第一線發揮作用。

△Nature 401, 659–660; 1999.Dual personality of memory T cells
2)記憶性T細胞在CAR-T治療中的作用
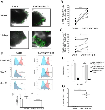
Martin Stach等構建了CLL的體外模型,選擇CLL模型的原因除了腫瘤組織比較容易獲取之外,主要是因為和B-ALL相比,CLL對于CAR19的耐藥性更強。
最近的研究表明,CLL細胞可以直接抑制CAR19T的增殖和效應功能,并啟動CAR T細胞的凋亡。在此研究中,作者發現過表達IL-21可以更好的維持CAR-T細胞的Tcm表型,而Tcm表型有利于CAR-T細胞浸潤入骨髓,促進CAR-T細胞的增值和殺傷功能。

△Cytotherapy, 2020.Inducible secretion of IL-21 augments anti-tumor activity of piggyBac-manufactured chimeric antigen receptor T cells.
CAR-T細胞表面CXCR4表達在CAR-T治療中的作用
CXCR4趨化性受體對于造血和免疫細胞的骨髓歸巢具有獨特的重要性。WHIM綜合征患者的CXCR4基因GOF突變會導致NK細胞在骨髓中的良好歸巢。轉染NK細胞過表達CXCR4或使用CXCR4 GOF突變體可用于白血病的過繼細胞治療。已經探索了其他類似的方法來改善CAR-T細胞向腫瘤微環境的運輸,包括強制表達其他趨化因子,包括CCR4、CCR2b、CSF-1R,促進CAR-T細胞浸潤入實體瘤。
有報道表明(如下圖所示)mTORC1上調和隨后的CXCR4下調對CAR-T細胞增值的不利影響,從而損害CAR-T細胞的骨髓遷移及靶向CD33 CAR-T細胞的AML抗腫瘤活性。隨后,他們證明了用mTOR抑制劑進行簡單的離體預處理可能逆轉這種表型的能力。

△Clin Cancer Res . 2021.Lowering mTORC1 Drives CAR-Ts Home in Acute Myeloid Leukemia.
未來展望
PART 03
這些研究結果為CAR-T更好的浸潤到骨髓,更好的發揮殺傷腫瘤的功能提供了更多的思路。一些早期結果表明,CAR-T療法的下一個進展可能是在癌癥以外的領域,在其他疾病(如SLE、動脈粥樣硬化、肝炎、結核等等)中CAR-T療法有著不凡的表現。
隨著研究的不斷深入和技術的不斷進步,相信未來會有更多有需要的朋友受益于這一技術,重獲健康與希望。
【注】文章內容旨在科普細胞知識,進行學術交流分享,了解行業前沿發展動態,不構成任何應用建議。


